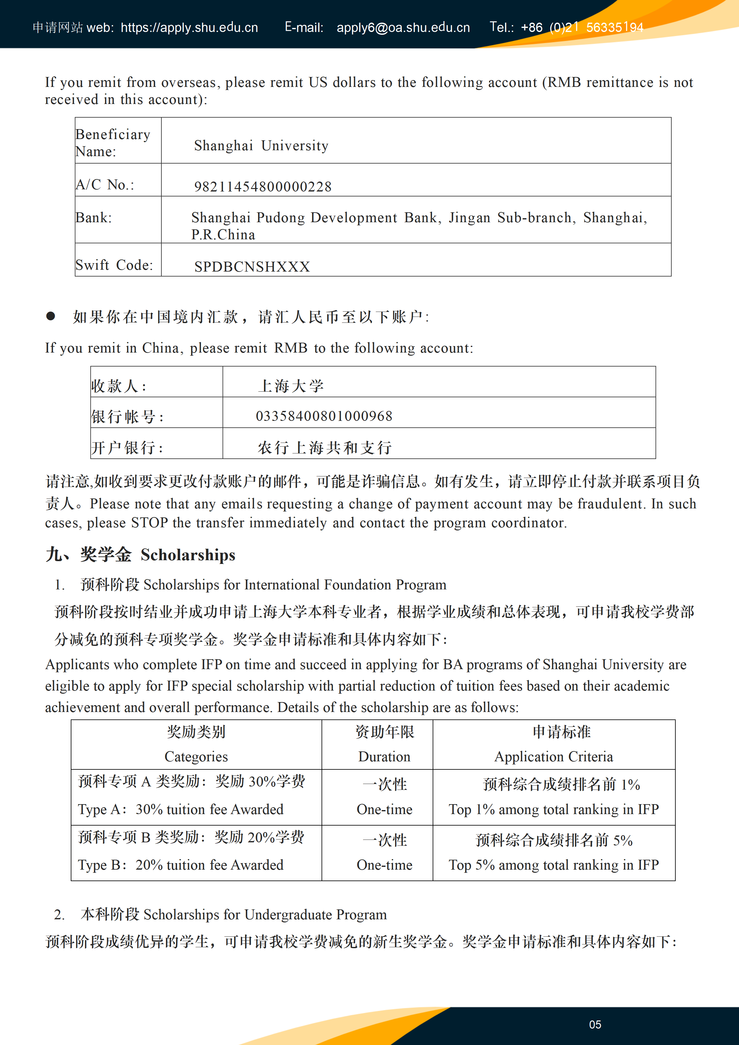
Pre-registration
English
|
中文
HOME
WHY US
PROGRAM & COURSE
APPLICATION
SCHOLARSHIPS
PRE-ARRIVAL
LIFE@SHU
CONTACT US
APPLY NOW
NOTICE ANNOUNCEMENT
News & Notice
News
Notice
Notice
2026年秋季上海大学汉语言、汉语国际教育本科 国际预科生项目招生简章
Date: 2026/04/07 From: Department: Views: 38
Contact Admissions
Have any questions for us? We'd love to hear from you!
The admissions office is staffed Mon.-Fri. 8:00am to 5:00pm
Tel: +86 21 66136615
Emails:
Degree Programs :
apply1@oa.shu.edu.cn
apply9@oa.shu.edu.cn
Scholarship Programs :
apply8@oa.shu.edu.cn
Chinese Language Program :
apply6@oa.shu.edu.cn
Exchange programs :
apply4@oa.shu.edu.cn
Visit US
Address: No. 99 Shangda Rd, Baoshan District,
Shanghai, China.
Maps & Directions
Connect with Us
Shanghai University
StudyinSHU